衬胶涂装分厂
设备分厂
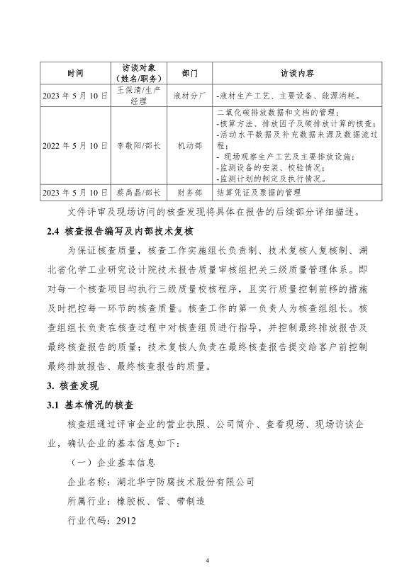
胶板分厂
办公楼
工厂一角
工厂一角
工厂一角
工厂一角
工厂一角
工厂一角
工厂一角
设备分厂
设备分厂
设备分厂
设备分厂
设备分厂
设备分厂
设备分厂
粘胶剂分厂
衬胶涂装分厂
衬胶涂装分厂
衬胶涂装分厂
喷砂房
硫化罐
贝尔斯托夫生产线
管道装配线
数控火焰等离子切割机
温湿度测试仪
门尼粘度计
涂层测厚仪
老化箱
硫变仪
可塑性试验机
拉力测试仪
材料化学成分分析
材料力学性能测试
磁粉探伤仪
电火花测试仪
分析密度天平
管道自动焊机
光谱分析仪
恒温水浴箱
剪板机
胶板硬度测试仪
金属超声波探伤仪
金相分析仪
进口便携式电火花测试仪
卷板机
可燃气体测试仪 测厚仪
X射线探伤机
阿克隆磨耗机
巴氏硬度仪
巴氏硬度仪
折弯机
制样切片机
扫一扫添加微信


























